首页
Home
产品中心
Nav
新闻中心
Industry Center
关于科迈
About us
联系我们
Messages
采购官网
online order
静电纺丝机
实验箱体
电纺装置
收丝装置
电纺耗材
纺丝喷头
静电纺丝
湿法纺丝机
供液装置
湿纺装置
湿纺耗材
纺丝喷头
湿法纺丝
气流纺丝机
气纺装置
气纺喷头
气流纺丝
通风橱系列
其他仪器
合作共赢
牵引
卷绕
收集
推进泵
纺丝机
天津科迈生物科技有限公司
产品中心
湿法纺丝
湿法纺丝机
湿纺装置
湿纺耗材
静电纺丝
静电纺丝机
实验箱体
电纺装置
收丝装置
电纺耗材
其他仪器
通风橱系列
定制仪器
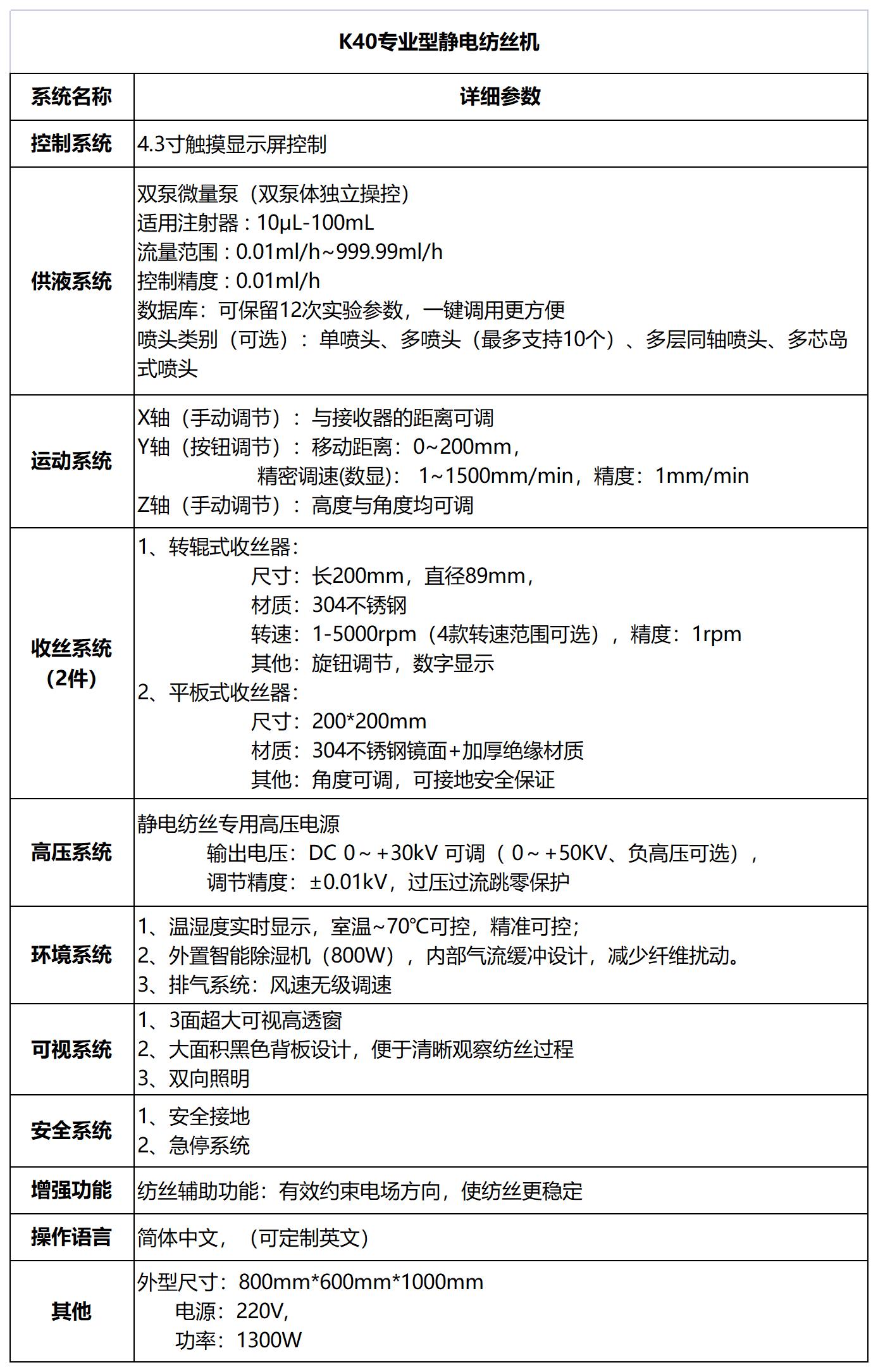
专业型静电纺丝机K40
高效除湿设计、最优湿度可达30%RH
通风照明、控温加热设计
同轴纺丝配置、方便各类实验
多种收丝机可选配
加强钣金箱体、保证更优实验环境
全集成化设计,实验更专业
联系电话
在线留言
产品详情
品牌
kemai
类型
静电纺丝系列
型号
K40
规格
套
热门产品
热门产品
副标题
基础型静电纺丝机K20
经济型静电纺丝机K30
往复移动平台
纤维干燥机
桌面型静电纺丝机K10
转辊式旋转收丝器
微信
新浪微博
QQ分享
联系 Q Q:1058511933 联系电话:15502234579 微信号码:15502234579 联系邮箱:tianjinkemai@126.com
湿法纺丝
湿法纺丝机
供液装置
湿纺装置
湿纺耗材
纺丝喷头
静电纺丝
静电纺丝机
实验箱体
电纺装置
收丝装置
电纺耗材
纺丝喷头
气流纺丝
气流纺丝机
气纺装置
气纺喷头